Chemotherapy-driven intestinal dysbiosis and indole-3-propionic acid rewire myelopoiesis to promote a metastasis-refractory state

Colorectal cancer (CRC) is the second leading cause of cancer-related death worldwide. While early-stage disease can often be cured by surgery, most patients have microsatellite stable (MSS) tumors that do not respond to immune checkpoint inhibitors. For high-risk stage II and stage III CRC, adjuvant chemotherapy with fluoropyrimidines and oxaliplatin reduces recurrence and improves survival. However, 30–50% of patients still develop distant metastases, most commonly in the liver.

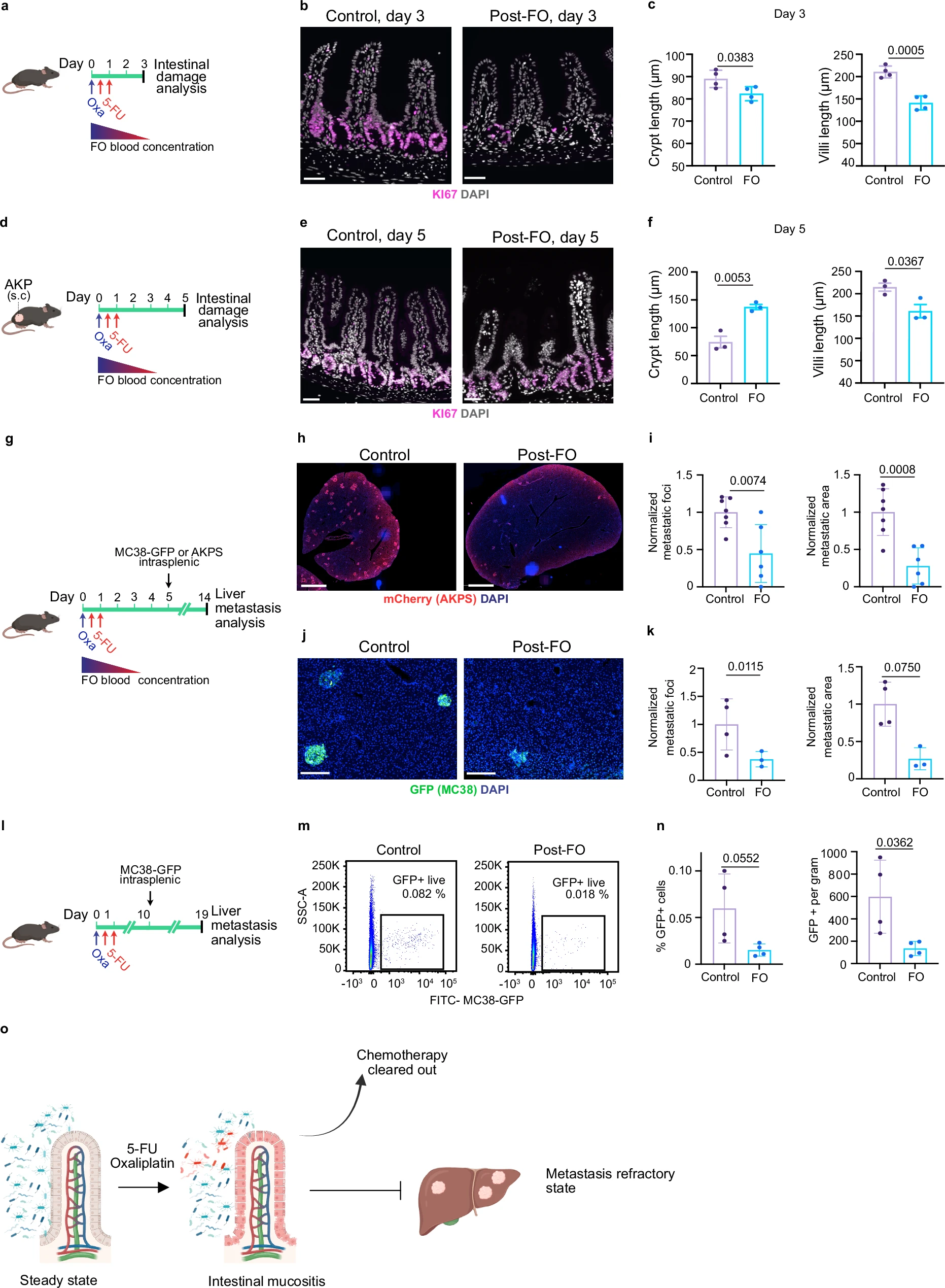
a Scheme of the experiment. Wild-type mice received 5-FU+oxaliplatin (FO) or PBS (control); intestines were harvested 3 days later. b FO reduced proliferation of intestinal crypt cells. KI67 (magenta) and DAPI (grey). Scale bars: 100 μm. c Quantification of crypt (left) and villi (right) length 3 days post-FO. n = 4 per condition. d Scheme of the experiment. AKP organoids were injected subcutaneously and FO treatment was initiated when tumor reached 130 mm3. Tissues were harvested 5 days after FO. e Hyperproliferative crypt cells five days after FO. KI67 (magenta) and DAPI (grey). Scale bars: 100 μm. f Quantification of crypt (left) and villi (right) length five days post-FO. n = 3 per condition. g Scheme of the experiment. AKPS-mCherry or MC38-GFP cells were injected intrasplenically 5 days after FO preconditioning, when active form of FO has been cleared-out. h FO preconditioning reduces liver metastasis formation in AKPS model. Staining for tumor cells (mCherry, red) and DNA (blue). Scale bar: 2 mm. i Quantification of AKPS metastasis area and number per liver area normalized to control mean. Data are from two independent experiments. Control, n = 7. FO, n = 6. j FO preconditioning reduces liver metastasis formation in MC38-GFP model. Staining for GFP (green) and DNA (blue). Scale bar: 200 μm. k Quantification of MC38-GFP metastasis area and number per liver area normalized to control mean. Control, n = 4. FO, n = 3. l Scheme of the experiment. MC38-GFP cells were injected intrasplenically 10 days after FO preconditioning. m FO chemomemory is lasting. Representative FACS plots of GFP+ cancer cells in livers of control and FO pre-conditioned mice. n Quantification of percentage and count of GFP positive cancer cells in the indicated conditions. n = 4 per condition. o Chemotherapy exposure exerts a lasting antimetastatic effect on CRC liver metastasis. Data are shown as mean ± SD and analyzed using two-tailed unpaired Student’s t- test (cfikn).

Growing evidence shows that the gut microbiota influences the effectiveness of chemotherapy. In preclinical models, microbial sensing is required for optimal responses to oxaliplatin, and chemotherapy-induced microbial translocation can stimulate anti-tumor CD4⁺ T cell responses. Clinically, patients often receive antibiotics around the time of chemotherapy, and a large retrospective study found that antibiotic use was associated with worse disease-free survival in CRC. Despite this, the mechanisms linking chemotherapy, microbiota changes, and metastatic relapse remain poorly understood.

Here is shown that standard chemotherapy with 5-FU and oxaliplatin induces a long-lasting, metastasis-resistant state by durably reshaping the gut microbiota. This remodeling increases production of the microbiota-derived tryptophan metabolite indole-3-propionic acid (IPA). IPA acts primarily on myeloid progenitors in the bone marrow, promoting macrophage differentiation while reducing immunosuppressive Ly6C^high^CCR2⁺ monocytes. This shift enhances anti-tumor CD4⁺ T cell responses and limits CRC liver metastasis.

These findings are supported by patient data showing that circulating IPA levels increase after chemotherapy in a subset of CRC patients and inversely correlate with monocyte abundance. Together, our results reveal a previously unrecognized systemic effect of chemotherapy mediated by the gut microbiota and identify IPA as a potential therapeutic strategy to counteract immunosuppression and metastasis.

27 Jan 2026

News