• About the University
  • General Policy
  • Teaching
  • Excellence in research
  • Community Services
  • International
  • University structure
  • Rectorate
  • Statistics
  • History
  • Sciences
  • Medicine
  • Humanities
  • Social Sciences
  • Economics and Management
  • Law
  • Theology
  • Psychology and Educational Sciences
  • Translation and Interpreting
  • Centres and Institutes
  • Admission
  • Student Exchange
  • Bachelor Programs (in French)
  • Master Programs
  • Library
  • Campus Life
  • Help UNIGE
  • Continuing & distance education
  • Geneva Summer Schools
  • Accommodation Office
  • Community Services
  • Campus Accessibility
  • Library
  • Archive ouverte
  • Media and Communication
  • Teaching services
  • University structure
  • Welcome center
  • Help UNIGE
  • Health and Safety
University of Geneva
  • University
  • Faculties
  • Students
  • Services
  • Portal

Faculté de médecine Faculté de médecine

  • FACULTY
  • TEACHING
  • RESEARCH
  • PUBLIC OUTREACH
  • AGENDA
  • CONTACT INFORMATION
  • Who we are
  • Organisation
  • Dean's Office
  • HR & Careers
  • Partnerships
  • Environmental sustainability
  • Institutes and centres
  • Postgraduate education
  • Continuing Education
  • Clinical medicine
  • Fundamental Medicine
  • Dental Medicine
  • Core facilities
  • Research data management
  • SmartLab-eLabNext
  • Media
  • Newsletter
  • Our activities at a glance
  • 150th anniversary
  • Students & Teaching Administration
  • Administration & Dean's Office
  • Sections and Departments
  • Conflicts and integrity
  • Where to find us

Parent site Flow Cytometry Flow Cytometry

  • Home
  • Reservations
  • Instruments
  • Spectral
  • Pricing
  • Trainings
  • New users
  • Documents

Magnetic Separator

Miltenyi autoMACS® Pro Separator

Automacs.png

 

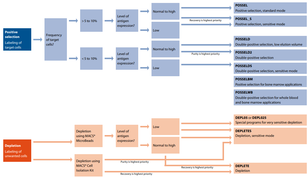
Automacs program.png

University of Geneva

  • 24 rue du Général-Dufour
    1211 Genève 4
    T. +41 (0)22 379 71 11
    F. +41 (0)22 379 11 34
  • Campus Accessibility
  • University Calendar

Enroll at UNIGE

  • Applications
  • Study-related formalities (in French)
  • Ask a question

Contact

  • Media
  • Library
  • University Structures

Social Media

Accreditation

Accreditation

University of Geneva
  • University
    • About the University
    • General Policy
    • Teaching
    • Excellence in research
    • Community Services
    • International
    • University structure
    • Rectorate
    • Statistics
    • History
  • Faculties
    • Sciences
    • Medicine
    • Humanities
    • Social Sciences
    • Economics and Management
    • Law
    • Theology
    • Psychology and Educational Sciences
    • Translation and Interpreting
    • Centres and Institutes
  • Students
    • Admission
    • Student Exchange
    • Bachelor Programs (in French)
    • Master Programs
    • Library
    • Campus Life
    • Help UNIGE
    • Continuing & distance education
    • Geneva Summer Schools
    • Accommodation Office
  • Services
    • Community Services
    • Campus Accessibility
    • Library
    • Archive ouverte
    • Media and Communication
    • Teaching services
    • University structure
    • Welcome center
    • Help UNIGE
    • Health and Safety
  • Home
  • Reservations
  • Instruments
  • Spectral
  • Pricing
  • Trainings
  • New users
  • Documents