Maternity protection
In Switzerland, l'Ordonnance sur la protection de la maternité (OPROMA) établit les règles applicables pour la protection des femmes enceintes et femmes allaitantes. Le Service STEPS, en collaboration avec les hiérarchies, la Division des Ressources humaines et la Médecine du travail met à disposition son expertise afin d'assurer l'application des mesures de prévention adaptées.
Les travaux interdits sont:
- travail à la tâche ou cadencé,
- travaux en surpression (plongée ou chambres de compression par exemple),
- travaux sous atmosphère appauvrie en oxygène.
Voici les travaux dits pénibles ou dangereux nécessitant une analyse de risques:
- déplacement de charges lourdes et mouvements & positions conduisant à une fatigue précoce,
- travail en équipe ou de nuit,
- chocs, secousses ou vibrations, ou bruit > 85 dB(A),
- températures élevées (> 28°C) ou basses (< à -5°C), ou exposant à une forte humidité,
- rayonnements ionisants ou non-ionisants,
- substances nocives (produits chimiques), micro-organismes.
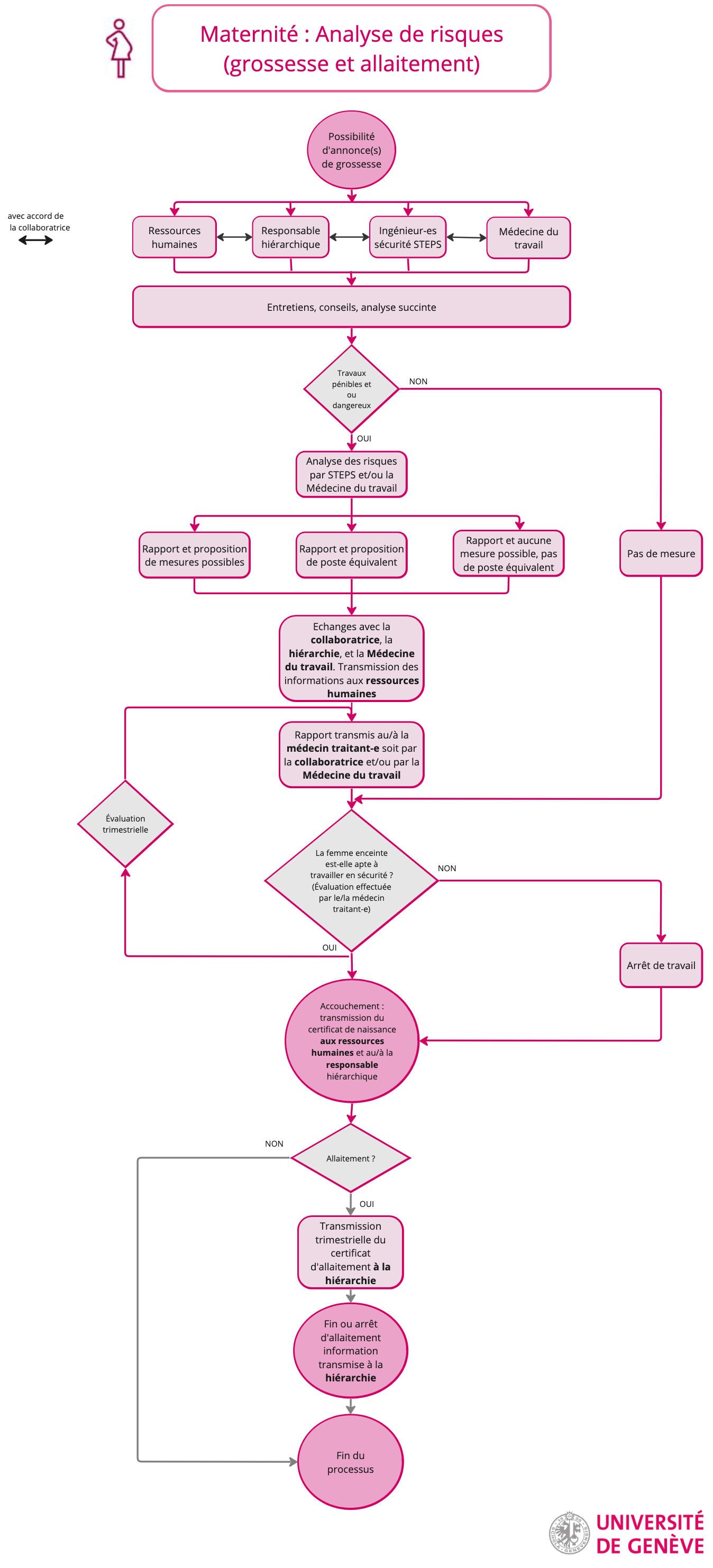
Processus
Vous avez un projet de parentalité, vous êtes enceinte et/ou vous allaitez: ne tardez pas à prendre contact avec l'ingénieur-e MSST de votre secteur.
Nous vous proposons de vous accompagner et de vous donner les informations nécessaires pour la mise en place de mesures préventives qui seront appliquées durant toute la durée de votre grossesse et/ou en cas d'allaitement. Ces mesures vous seront transmises dans un rapport d'analyse et sont discutées avec les parties prenantes.
En fonction de la situation d'études et de travail, les mesures suivantes doivent être prises, dans l'ordre de priorité (voir logigramme ci-dessous):
- L'élimination des risques
- La réaffectation à des travaux
- Un arrêt de travail (décision du/de la médecin traitant-e).
Attention: le contact avec le/la médecin traitant-e se fait soit par vos soins soit par la Médecine du travail
Rôle du/de la médecin traitant-e
C'est à votre médecin d'établir votre aptitude à exercier votre activité en tenant compte:
- des résultats de l'analyse de risques de votre poste de travail si applicable,
- des résultats de l'entretien et de l'examen médical,
- de la liste des critères définis dans l'OPROMA,
- d'éventuelles informations recueillies lors d'un entretien avec le/la spécialiste MSST et ou la Médecine du travail.
Allaitement et tirage du lait
L'allaitement ou le tirage du lait compte comme temps de travail. Les temps d'absence devront avoir été annoncés à votre hiérarchie. Vous avez le droit de prendre les pauses pour l'allaitement ou le tirage du lait sur votre lieu de travail ou en dehors.
Il es vivement conseillé de respecter et de maintenir les mesures de prévention préconisées durant votre grossesse afin de ne pas exposer votre enfant à des risques.
Attention: une attestation médicale d'allaitement vous sera demandée trimestriellement.
Documents et guides
(Futurs) parents, suivez le guide! rédigé par le Service Egalité Diversité, en collaboration avec le Service STEPS et la Division des Ressources humaines, vous aidera dans vos démarches.
Ce document du SECO et le FAQ donnent des éléments complémentaires.
Courrier d'information des nouvelles collaboratrices UNIGE.
OCIRT: Protéger ses employées enceintes ou qui allaitent.
